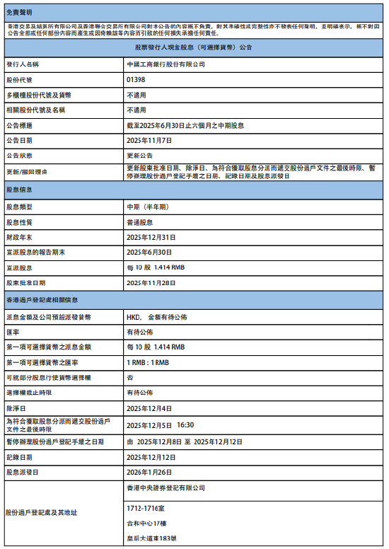
11月7日金融一线消息,工商银行发布公告称,公司建议派发截至2025年6月30日止六个月之中期股息,每10股1.414元,股息派发日为2026年1月26日。

本文来自作者[dxalshfzz]投稿,不代表希扎逊号立场,如若转载,请注明出处:https://www.dxalshfzz.com/yule/202601-323.html
11月7日金融一线消息,工商银行发布公告称,公司建议派发截至2025年6月30日止六个月之中期股息,每10股1.414元,股息派发日为2026年1月26日。

本文来自作者[dxalshfzz]投稿,不代表希扎逊号立场,如若转载,请注明出处:https://www.dxalshfzz.com/yule/202601-323.html
怎么查看手机删除的浏览记录1.首先我们打开手机进入到桌面,然后找到百度图标点击打开。2.进入到百度浏览器的界面之后,我们点击界面右下角的我的选项。3.然后我们就会进入到我的界面,我们可以在界面下方找到历史图标点击打开。4.接下来我们就会进入到历史界面,在这个界面中可以查看我们的搜索浏览,阅读浏览
11月7日消息,2025福布斯中国内地富豪榜发布,受阿里巴巴、京东加入竞争的影响,外卖巨头美团盈利能力承压,董事长兼CEO王兴身家缩水62亿美元(降幅超42%),跌至84亿美元,不论是以金额还是百分比计,均是今年身家跌幅最大的富豪。(图片来源网络,侵删)
建银国际发布研报称,华虹五厂的收购可能会提升华虹半导体(01347)的净资产收益率,该行预计此次收购将于2026年完成。因此将目标价从50港元上调46%至73港元。考虑到净资产收益率水平,该行认为目前该股估值均较高,因此将评级从“跑赢大市”下调至“中性”。该行略微上调2025年获利预测,主要原
一位网友在X上分享马斯克最近接受罗恩·巴伦采访的视频片段。马斯克在采访中表示,未来擎天柱机器人将能够为所有人提供最优质的医疗服务。 马斯克说:“想象这样一个世界:每个人都能接触到最顶尖的外科医生,真的是每个人。而擎天柱将具备超乎常人的精准度,能够进行极其复杂的医疗手术,任何类型的医疗手术,甚
美股周三早盘,英伟达(NVDA)股价上涨2.5%。投资者正为英伟达财报做准备,此次财报是科技股领跌后AI情绪的关键指标。分析师警告超大规模企业存在估值和资本支出风险。(图片来源网络,侵删)
炒股就看金麒麟分析师研报,权威,专业,及时,全面,助您挖掘潜力主题机会! 作者:何康李雨婕栾迪来源:华泰睿思 (来源:华泰证券研究所) 市场波动加大,关注超调板块机会。近期国内股市波动加大,源自科技和顺周期叙事“青黄不接”及流动性边际收紧,杠杆仓位和情绪交易或进一步放大波动。我
公募ETF产品开发与规模竞争,正迎来新的规范要求。 近日,随着沪深交易所正式发布新规,明确要求ETF简称于2026年3月31日之前完成规范化调整,公募基金积极响应的同时,也在抢抓最后的流量窗口期,采取“先冷后热”的ETF更名策略,虽然许多ETF产品已提前实施变更,但多集中在冷门赛道,而今年业
证券日报网讯11月25日晚间,深圳燃气发布公告称,2025年11月24日,深圳市燃气集团股份有限公司(以下简称“公司”)四届二次职工代表大会选举刘芳女士为公司第五届董事会职工代表董事。(图片来源网络,侵删)
金融行业未来的发展趋势如何判断1、金融监管不断完善。金融行业的稳定发展离不开有效的监管。随着金融创新的不断涌现,监管机构会及时调整政策,填补监管空白。加强对新兴金融业务的规范,防范金融科技带来的风险。通过完善监管体系,确保金融市场的公平、公正、有序运行,保护投资者的合法权益。监管的加强也促使金融机
来源:爱集微 在俄勒冈州波特兰市郊的英特尔晶圆厂内,几台印着“ACMResearch”(盛美半导体)标识的设备正在进行最后的调试。这些来自中国的湿法刻蚀设备,不仅承载着英特尔14A(1.4纳米级)先进制程的量产希望,更在悄然打破一个延续多年的行业认知——中国半导体设备只能用于成熟制程。当
12月大部分时间一直在琢磨年末“圣诞老人行情”是否启动的交易员,可能终于等来了他们期待的走势。 标普500指数周四上涨0.8%,终结了此前连续四天下跌的走势。历史经验显示,股市可能会继续走高。城堡证券汇编的数据显示,自1928年以来,标普500指数在12月最后两周有75%的时间上涨,平均涨幅
登录新浪财经APP搜索【信披】查看更多考评等级 一、已被监管处罚(图片来源网络,侵删) 太原重工12月26日公告,公司及相关当事人收到山西监管局下发的《行政处罚决定书》。一张涉及近2500万元罚款的行政处罚决定书,揭开了太原重工一场持续七年的财务数据粉饰游戏。 上海沪紫律师事务所刘鹏律
邮件:希扎逊号@gmail.com
工作时间:周一至周五,9:30-17:30,节假日休息
评论列表(3条)
我是希扎逊号的签约作者“dxalshfzz”
本文概览: 11月7日金融一线消息,工商银行发布公告称,公司建议派发截至2025年6月30日止六个月之中期股息,每10股1.414元,股息派发日为2026年1月26日。...
文章不错《工商银行:将于2026年1月26日派发中期股息每10股1.414元》内容很有帮助