21世纪快速变革,该抱持怎样的人才观
1、结论:21世纪的人才观应以通才能力为基石,通过跨界整合与快速学习应对不确定性;同时需保留专才的技术深度,形成动态协作生态。企业与个人应主动培养“T型”能力结构——纵向深耕专业领域,横向拓展跨学科视野,以在变革中占据先机。
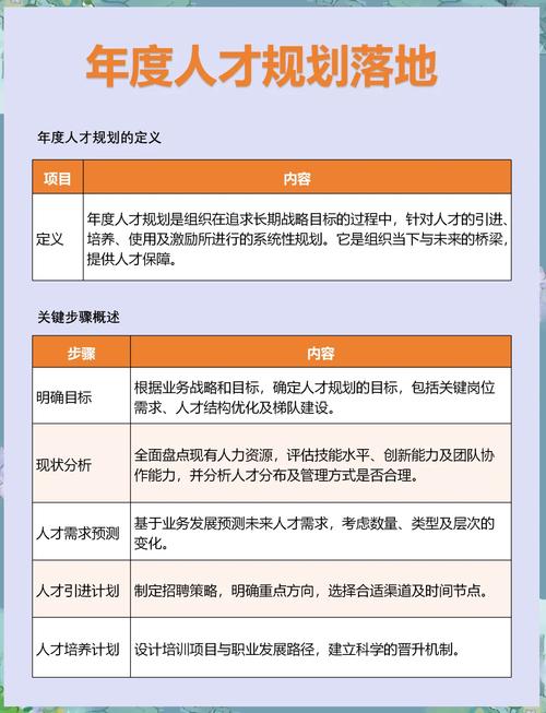
2、为适应公司发展对人力资源管理工作的要求,企业人力资源以科学发展观和科学人才观为指导,依据电网发展规划以及公司实际需求,在研究科学组织模式的同时,采用适应电网企业实际的人才需求预测方法,为全面制定和编制公司人力资源发展战略奠定了基础。 (三)加强人才培养,增强公司核心竞争力。

如何做一个十字型人才适应社会发展的需要
1、所以我们首先应该做一个一字型人才,有可能的话再向十字型人才努力。我们中国的教育体制,一直在强调要培养德智体美劳全面发展的优秀人才。在很多人的观念中,全面发展就是全科发展,就是门门课应该达到80、90分以上,现在一些地市评选三好学生就是这样要求的。
2、成为“十字型”人才的路径:广泛涉猎:利用当代信息爆炸的优势,通过多元化学习渠道(如在线课程、跨领域实践)构建复合型知识体系。即使不深入钻研,也要掌握基础认知框架,为跨领域协作提供思维支撑。深入钻研:在选定领域形成系统性知识网络,将碎片化信息转化为可解决实际问题的“干货”。
3、十字型人才是一种高素质人才,“涉猎需广泛,术业有专攻”,而且必须拥有人品、智慧、团队精神、激情、创新、执着、自信等多方面素质。
4、发展建议:T字型人才需要培养创新意识和精神,敢于出头、冒尖,以提升自身的竞争力。十字型人才:特点:既有较宽知识面,又在某一领域有比较深入的研究。更重要的是,他们敢于出头、冒尖,具有创新意识。职场位置:这类人可能是高阶管理者或企业家。
5、其次,我们在日常生活中要善于发现,不放过身边的每一个细节,勇于去质疑身边的事,敢于去实践,不做循规蹈矩的守旧者,时刻相信时代是在发展中前进着的。
6、四要掌握知识增智慧。“运筹帷幄之中,决胜千里之外”体现的就是智慧的力量。如今我国正在大力发展的人工智能、5G技术,靠的就是人的智慧。新时代青年必须转变学习理念,善于从知识的接受与记忆提升到追求智慧的增长。
为什么通才更重要
1、通才的重要性: 通才是指在某一领域或方面具备深厚专业知识和技能的专家。他们在自己的专业领域内有着卓越的表现和深厚的造诣,是行业内的佼佼者。通才对于推动特定领域的发展和创新起着至关重要的作用。 全才的优势: 适应能力强:全才具备多个领域的知识和技能,因此能够更灵活地适应不同的工作环境和任务需求。
2、通才的重要性: 适应性强:通才具备广泛的知识和技能,能够迅速适应不同的工作环境和任务需求。 跨领域合作:在多元化的团队中,通才能够更好地与其他领域的专家沟通合作,促进跨领域创新和融合。 全面视角:通才通常能够从全局出发,考虑问题的多个方面,有助于制定更全面、更合理的解决方案。
3、通才能更好应对不确定性:快速增长期不确定性很强,遇到新问题的机会更多。而组织及其团队的能力无法实现突变,在这种情况下,通才的适应性优势明显。通才思考深度或许不一定很深,但知识面宽泛,能够做到举一反互相启发。
4、通才在跨学科合作和创新中发挥着重要作用,他们能够将不同领域的知识和技术融合,产生新的创意和解决方案。职场需求的变化与趋势 行业与职位的差异性:不同行业和职位对专才和通才的需求存在差异。一些高度专业化的职位可能更倾向于招聘专才,而一些需要跨领域合作和创新的职位则可能更倾向于招聘通才。
5、从社会发展的角度来看,通才与专才同等重要,只是在不同阶段,社会的需求会有所不同。改革开放以来,我国更加重视专业技能人才,即专才,以弥补当时专业人才的不足。但随着社会的发展,通才的重要性也逐渐显现出来。综上所述,社会需要通才与专才,两者相辅相成,缺一不可。
教育的目的:让孩子成为“通才”而非“专才”
1、教育的目的是让孩子成为“通才”而非“专才”。这一观点与哈佛通识教育的核心理念不谋而合。1945年,哈佛大学出版社出版的《哈佛通识教育红皮书》明确指出:“教育的目的是培养完整的人(Whole Man)。”这一理念强调了教育的全面性,旨在培养出既具备广泛知识,又拥有深厚素养的个体。
2、专才教育与通才教育各有侧重。专才教育聚焦于某一特定领域的深度学习,旨在培养在某一领域或行业具有突出专长的人才。相比之下,通才教育则更注重全面的知识结构,强调广泛的知识面和信息量的积累,但可能在具体某一领域的深度上有所欠缺。
3、通才教育与专才教育之争主要体现了高等教育在教育理念和培养模式上的不同价值取向。从教育理念层面来看,通才教育秉持“人的全面发展”理念,强调培养具有广泛知识基础、综合素养和多元能力的人才。
4、通才教育,也称为通识教育或博雅教育,是一种全面发展的教育方式,其核心目标在于拓宽学生的知识面,不仅局限于某一学科领域,而是涵盖人文、社会、自然科学等多个方面。通过这种教育方式,学生能够获得广泛的知识体系,为未来的职业发展奠定坚实的基础。
专才与通才谁更适应当今社会?
1、现代社会对通才和专才都有需求,但综合来看,通才可能更契合现代社会的整体发展趋势。现代社会更需要通才的原因适应产业结构调整:现代社会产业结构调整不断深化,跨行业、跨领域的人才流动日益频繁。通才拥有深厚的知识积累,掌握多种技能,能够迅速适应这种变化。
2、专才的知识层次决定了他们更适应社会竞争。当今社会,科技是推动社会进步的主要力量。专才的精深专业知识正是推动科技进步的核心力量。只有专才能够运用其扎实的专业知识和技能,在自己所在领域取得卓越成就。在这个竞争日益激烈的环境中,拥有深厚专业知识的专才能够避免全才可能面临的末位淘汰风险。
3、通才与专才谁更适应社会竞争,取决于分析的角度:正方观点:通才更适应社会竞争 知识整合能力强:通才知识面广,能够融会贯通不同领域的知识,更容易实现知识的整合与创新。 适应能力强:面对快速变化的就业市场,通才能够敏锐把握社会变化,不断调整自身知识结构和专业能力,具有较强的竞争优势。
4、综上所述,从社会招工难现象、通才的适应性和创新能力、经济平衡发展以及未来趋势等多个方面来看,现代社会更需要通才。
5、现在社会既需要通才也需要专才,但两者各有侧重,难以一概而论谁更需要。以下是对这一观点的详细阐述: 通才的重要性: 适应性强:通才具备广泛的知识和技能,能够迅速适应不同的工作环境和任务需求。 跨领域合作:在多元化的团队中,通才能够更好地与其他领域的专家沟通合作,促进跨领域创新和融合。
你相信真的有通才吗?
我相信通才是真实存在的,但需结合具体情境与能力边界来理解其合理性。以下从通才的定义、现实案例及能力边界三方面展开分析:通才的定义与核心特征通才通常指在多个领域具备专业能力或深刻见解的人,其核心特征在于跨领域的知识整合能力,而非要求在每个领域都达到顶尖水平。
在这个世界上不存在什么样样都能干的通才。通常所说的通才更多的是指基本素质。每个人注定只能在自己特长方面有所建树,成为无所不能的完人既不可能,也没必要。因此,与其费尽心机地去改变自己的短处,不如尽力地去发挥自己的长处。人生有限,短处永远弥补不完。
通才可能出现在咨询和图书编辑等行业中,你甚至可以在风险投资界看到他们的身影,在那里有很多人不但拥有多领域的丰富知识,而且还懂得如何有效利用这些专业知识。如果有人想同时在外层空间、3D印刷、农业技术和科学探索工具等领域有所斩获,那么他必须得拥有通才的潜质。
本文来自作者[野心和你]投稿,不代表希扎逊号立场,如若转载,请注明出处:https://www.dxalshfzz.com/zlan/202601-1599.html
评论列表(3条)
我是希扎逊号的签约作者“野心和你”
本文概览:21世纪快速变革,该抱持怎样的人才观 1、结论:21世纪的人才观应以通才能力为基石,通过跨界整合与快速学习应对不确定性;同时需保留专才的技术深度,形成动态协作生态。企业与个人应...
文章不错《通才崛起:为什么未来属于“T型人才”的简单介绍》内容很有帮助