本文目录一览:
银行征信查询需要提供什么授权文件
1 、银行征信查询通常需要提供个人征信查询授权书。在申请贷款、信用卡等业务时 ,银行会要求客户签署该授权书 。这是因为银行需要通过查询征信来评估客户的信用状况,以决定是否给予贷款或发卡等。授权书一般会明确授权银行可以查询客户在征信系统中的相关信息,包括信用记录、还款历史 、负债情况等。

2、个人查询自己的征信报告 ,通常需要提供本人有效身份证件原件 。如果是委托他人代理查询,除了代理人需提供自己的有效身份证件原件外,还需提供委托人签字的授权查询委托书。
3、个人查询自己的征信报告 ,通常需要提供本人有效身份证件原件。有效身份证件包括居民身份证 、临时居民身份证、军官证、士兵证、护照等 。如果是委托他人代理查询,除了代理人需提供自己的有效身份证件原件外,还需提供委托人签名的授权查询委托书。

4 、前往银行打印个人征信报告时 ,首要的证件是有效的身份证明原件,如居民身份证、军官证、护照等官方认可的身份证明文件。确保证件在有效期内且信息清晰可辨,以便银行验证个人身份 。身份证复印件:部分银行或征信查询点可能要求提供身份证明文件的复印件,以备存档备查。
5 、银行查询个人征信需要得到本人同意或授权。具体规定如下:本人查询:本人前往银行查询个人征信时 ,需携带有效身份证件进行身份验证。网上查询:通过中国人民银行征信中心官网查询时,也需要进行身份验证,包括注册账户、填写个人信息等步骤 ,这些操作本质上也是本人授权的行为 。
6、在银行查询征信时,首先要提供的是个人身份证明,通常是身份证。这是确认个人身份的最基本也是最关键的材料。只有确认了个人身份后 ,银行才能进一步查询相关的征信信息 。授权查询证明:一般需要本人授权查询征信的证明文件。如果委托他人代为查询,则需要提供相关的委托证明文件。
征信查询授权书需要包含哪些必要信息?
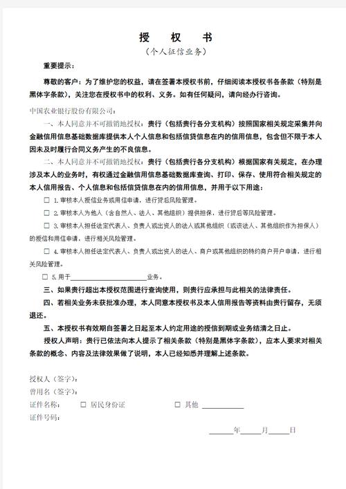
征信查询授权书通常需要包含以下必要信息 。首先是授权人和被授权人的基本信息,包括姓名 、身份证号码、联系方式等 ,以明确主体身份。其次要有明确的授权内容,比如授权哪个机构在何种情况下可以查询自己的征信报告。再者是授权期限,规定从何时开始到何时结束该授权的有效性 。另外 ,一般还会有声明条款,表明授权人知晓授权行为的后果及相关责任等。
个人信息确认:包含个人的基本信息,如姓名、身份证号等。通过确认这些信息,确保是本人在授权查询征信 ,防止他人冒用身份进行授权操作,保障个人征信信息安全 。
个人基本信息:包括姓名 、性别、出生日期、身份证号码等。 信贷记录:包括贷款申请记录 、信用卡使用记录、还款记录等。 担保信息:个人为他人担保的信息。 查询记录:其他机构查询个人征信报告的记录 。 其他相关信息:如个人学历、职业等辅助信用评估的信息。
内容要点: 基本信息:包括你的姓名、身份证号码等个人基本信息。 授权对象:明确授权给哪家银行或金融机构查询你的个人征信 。 授权范围:通常包括查询你的个人信用报告 、信用评分等相关信息。 授权期限:授权书通常会规定一个有效期,超过该期限后授权自动失效。
个人征信查询中形成的客户授权资料包含:()等
1、个人征信查询中形成的客户授权资料包含:授权书、征信查询申请表格 、征信查询相关协议等 。授权书是客户授权征信机构查询其信用信息的法律文书。这份文件详细说明了客户同意被查询征信的意愿 ,并明确了征信机构可以查询的具体内容和范围。这是征信查询过程中至关重要的文件,确保了征信活动的合法性和正当性 。
2、包括身份证或其他有效身份证明文件。这是为了确认客户的身份,保证信息的准确性和安全性。信用信息相关材料 这可能包括个人信贷记录、信用卡账单 、贷款合同等 。这些资料用于评估客户的信用状况 ,以便做出准确的信用决策。
3、客户授权资料包是个人征信查询中心在征信查询过程中,经过客户明确授权后获取的个人资料集合。这些资料包括但不限于身份信息、信用记录 、贷款情况、还款记录等。详细解释: 个人征信查询中心是一个负责收集、整理和分析个人信用信息的机构 。
4 、个人征信授权材料主要包括以下几项:征信人名字:说明:这是进行征信查询的基础信息,用于确认被查询征信记录的个人身份。查询人的有效身份证件与复印件:说明:无论是本人查询还是委托他人查询 ,都需要提供查询人的有效身份证件(如身份证、护照等)及其复印件,以验证查询人的身份合法性。
5、个人征信授权材料主要包括以下三项:有效身份证件的原件和复印件:委托人本人或代理人的有效身份证件均需提供 。身份证件复印件需留下以备查。授权查询委托书:该委托书需由查询征信的委托人本人签名。委托书应明确授权代理人查询个人信用报告 。
本文来自作者[浊酒一杯]投稿,不代表点新号立场,如若转载,请注明出处:https://www.dxalshfzz.com/wiki/202603-596.html
评论列表(3条)
我是点新号的签约作者“浊酒一杯”
本文概览:本文目录一览: 1、银行征信查询需要提供什么授权文件 2、...
文章不错《个人征信查询中形成的客户授权资料包含:()等(个人征信及用户信息授权书)》内容很有帮助