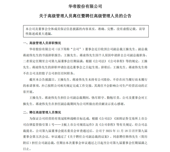
近日,华帝公布营销高层人事调整,正式启动营销整合战略升级。公告显示,韩伟被聘任为集团副总裁,统管营销工作。另据透露,韩伟将担任公司执行总裁。华帝方面称,此次人事调整,是公司在行业变革背景下主动求变的重要举措之一,是一次积极的、主动的营销体系提质增效的整合举措。架构调整后,将更有助于华帝的渠道战略、销售策略以及品销联动的快速落地。

在厨电行业存量竞争加剧、渠道碎片化的关键转型期,华帝正式启动战略升级,以“渠道一体化”与“品销合一”深度融合的发展路径破局。业内人士称,这一调整,是华帝基于其长期主义,立足行业长远发展趋势、适配自身战略规划的重要布局,旨在通过营销体系整合实现品牌影响力与销售转化的双向赋能,为企业在存量市场中构建长期竞争力。
据悉,此次战略落地由深耕华帝多年、兼具战略眼光与实战经验的韩伟统筹负责全渠道及品牌业务——作为曾任职华帝副总裁的“老将”,成功带领华帝实现业绩转折:公司从2015年营收37.2亿元、净利润2.07亿元的同比下滑态势,转变为营收从2016年的43.96亿元逐步提升至2018年的61.46亿元,2018年归母净利润达6.77亿元,同比增长32.83%,创下阶段性新高。
此次再度以副总裁身份主导核心业务,体现的是企业对战略执行团队的精准匹配,也凸显华帝战略部署的连贯性与前瞻性。
值得关注的是,华帝此次战略升级的背后,离不开过往管理团队的坚实铺垫。此前,华帝已在品牌渠道建设、产品体系完善及市场基础巩固等方面付出诸多努力,推动的各项举措为如今“品销合一”战略的落地奠定了重要基础,也为华帝在行业调整期保持稳定发展提供了有力支撑。
业内人士分析,华帝此次战略调整既是从过往“双线并行”到“渠道一体”的战略进化,也是“品销一体”的有机结合。随着战略的逐步落地,华帝或将进一步强化核心竞争力,在存量竞争中实现效率与业绩的双重提升,也为厨电行业战略转型提供了有益借鉴。
从第三方视角来看,华帝此次布局,一方面在贴合行业发展的趋势,又依托成熟团队保障战略执行力,其长远发展潜力值得期待。
本文来自作者[情感隐喻类]投稿,不代表希扎逊号立场,如若转载,请注明出处:https://www.dxalshfzz.com/jsfx/202601-692.html
评论列表(3条)
我是希扎逊号的签约作者“情感隐喻类”
本文概览: 近日,华帝公布营销高层人事调整,正式启动营销整合战略升级。公告显示,韩伟被聘任为集团副总裁,统管营销工作。另据透露,韩伟将担任公司执行总裁。华帝方面称,此次人事调整,是公司...
文章不错《新任执行总裁韩伟,如何带领华帝走进营销整合新时代?》内容很有帮助