武汉城市一卡通支付被罚89万元:未按照规定存放备付金、未按照规定开展客户尽职调查

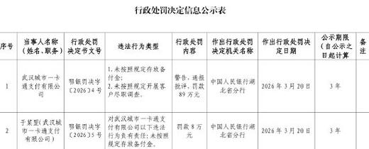
  3月27日金融一线消息,中国人民银行湖北省分行行政处罚决定信息公示表显示 ,武汉城市一卡通支付有限公司因未按照规定存放备付金 、未按照规定开展客户尽职调查,被警告、通报批评,并处罚款89万元;于某罡(武汉城市一卡通支付有限公司)因对武汉城市一卡通支付有限公司以下违法行为负有责任:未按照规定存放备付金 ,被处罚款8万元 。

武汉城市一卡通支付被罚89万元:未按照规定存放备付金、未按照规定开展客户尽职调查

武汉城市一卡通支付被罚89万元:未按照规定存放备付金	、未按照规定开展客户尽职调查

本文来自作者[失言]投稿,不代表点新号立场,如若转载,请注明出处:https://www.dxalshfzz.com/cshi/202603-1854.html

(21)

文章推荐

  • 王一博片场意外翻车 王一博片场意外翻车

    王一博片场意外翻车王一博在《长空之王》片场因车轮打滑意外翻车,但迅速调整状态要求再来一条王一博在拍摄《长空之王》时,有一段测试战机装备的戏份,不幸的是,在拍摄过程中因车轮打滑发生了意外翻车事故。这一突发事件引起了现场工作人员和粉丝的广泛关注与担忧。王一博被曝在片场休息时翻看疑似綦美合照片,引发

    2026年02月24日
    63321
  • 呼唤生活电影免费观看完整版介绍视频(呼唤电影观后感)

    本文目录一览:1、大海在呼唤的电影内容介绍2、呼唤生活只有一季吗3、野性的呼唤电影剧情大海在呼唤的电影内容介绍年上映的《大海在呼唤》是中国电影史上以海员题材为主旋律的经典作品,由著名演员于洋自导自演。影片围绕中外两代海员的故事展开,通过航海生涯中的合作与情谊,歌颂了人性的美好与国

    2026年03月09日
    58305
  • 日本将自行释放战略石油储备 并动用既有资金限制国内汽油价格

      日本首相高市早苗表示,将自行释放战略石油储备,应对中东战争带来的影响。  高市早苗周三表示,储备的释放最早将于3月16日启动。她表示,将从民间储备库中释放相当于日本15天用量的石油,并从国家储备释放相当于一个月用量的石油。  此前国际能源署提议释放史上最大规模的紧急石油储备,可能于周三晚些时

    2026年03月11日
    59321
  • 诺贝尔奖得主斯蒂格利茨警告美国正处于滞涨边缘

      诺贝尔奖得主约瑟夫.斯蒂格利茨(JosephStiglitz)已发出一项严重警告:对伊朗的战争将引来经济末日的“四大骑士”,即“油价上涨、食品价格攀升、经济衰退和混乱。各种负面影响是显而易见的。”  斯蒂格利茨是哥伦比亚大学的教授,于2001年获得诺贝尔经济学奖,并以他偏左的政治立场著称。他

    2026年03月13日
    49310
  • 建滔集团(00148)2025年持有人应占溢利同比增长169.98% 拟派末期股息及特别末期股息合计151港仙

    金吾财讯|建滔集团(00148)公告公布,截至2025年12月31日止年度业绩。期内,公司持有人应占溢利44.02亿元(港币,下同),同比增长169.98%;每股基本盈利3.971港元,去年同期为1.471港元。拟派末期股息及特别末期股息合计151港仙。期内,集团营业额453.75亿元,同比增

    2026年03月16日
    46313
  • 外贸高质量发展与自主创新论文(外贸高质量发展指导意见)

    本文目录一览:1、论述高质量发展,高水平科技自立自强的内涵与原因2、2025年外贸形势展望:机遇与挑战并存3、湖北省武汉海关提升跨境贸易便利化水平支持外贸高质量发展若干措施4、坚持以创新驱动引领高质量发展的理论依据论述高质量发展,高水平科技自立自强的内涵与原因高质量发展是以

    2026年03月17日
    42312
  • 做出努力的做出是哪个(做出努力的样子)

    本文目录一览:1、做出努力还是作出努力2、作出与做出的区别3、“作出”和“做出”的具体解释是什么?4、做出还是作出?5、做出”和“作出”有什么区别做出努力还是作出努力1、“做出努力”:强调的是实际行动和过程,以及由此产生的结果或影响。当我们说“他在这个项目上做出了很大

    2026年03月19日
    37301
  • 摩根大通暂停Qualtrics 53亿美元债务融资交易

      摩根大通牵头的这笔债务融资原本旨在支持Qualtrics以70亿美元收购数据分析公司PressGaneyForsta。  据报道,摩根大通及其他银行已暂停为调研软件公司Qualtrics提供53亿美元债务融资,原因是债务投资者担忧软件估值下跌会对Qualtrics造成冲

    2026年03月19日
    35318
  • 3月21日收盘:美股连续第四周下跌,道指与纳指逼近回调区间

      北京时间3月21日凌晨,美股周五收跌,科技股领跌,三大股指均录得连续第四周下跌。道指与纳指逼近回调区间。美以对伊战争已经造成油价飙升,而且没有任何将会结束的迹象。美国总统特朗普周五宣称他“不想要停火”。  道指跌443.96点,跌幅为0.96%,报45577.47点;纳指跌443.08点,跌

    2026年03月21日
    33314
  • 中东战争升级,周一油价或将进一步上涨

      分析人士周日表示,在美国和伊朗威胁攻击能源设施后,石油价格周一或将进一步上涨,周末前曾收于近四年来的最高点。  美国总统特朗普周六威胁说,如果德黑兰不在48小时内完全重新开放霍尔木兹海峡,他将“摧毁”伊朗的发电厂,这是在他谈论“收尾”战争(现已进入第四个星期)仅一天后的一次重大升级。  伊朗

    2026年03月23日
    30306
  • 特步国际公布2025年业绩 普通股股权持有人应占溢利同比增长10.8%至13.72亿元

      特步国际(01368)公布2025年业绩,持续经营业务的收入同比增加4.2%至141.51亿元,普通股股权持有人应占溢利同比增长10.8%至13.72亿元,创历史新高。每股基本盈利51.35分,建议派发末期股息每股9.5港仙,全年派息比率为50.4%。  公告称,收益增长主要受益于:大众运动

    2026年03月26日
    27313
  • 科技股因AI和法律消息表现不一

      随着Meta(META)和谷歌(GOOGL)面临责任裁决,亚马逊(AMZN)的供应商和合作伙伴消化了一系列人工智能和法律领域的进展,行业头条新闻导致了部分股票的涨跌互现。

    2026年03月26日
    23321

发表回复

本站作者才能评论

评论列表(3条)

  • 失言的头像
    失言 2026年03月27日

    我是点新号的签约作者“失言”

  • 失言
    失言 2026年03月27日

    本文概览:  3月27日金融一线消息,中国人民银行湖北省分行行政处罚决定信息公示表显示,武汉城市一卡通支付有限公司因未按照规定存放备付金、未按照规定开展客户尽职调查,被警告、通报批评,并...

  • 失言
    用户032711 2026年03月27日

    文章不错《武汉城市一卡通支付被罚89万元:未按照规定存放备付金、未按照规定开展客户尽职调查》内容很有帮助