蹭“脑机接口”栽了!英集芯、亚辉龙各领400万罚单,还有这些公司蹭热点被罚

登录新浪财经APP 搜索【信披】查看更多考评等级

蹭“脑机接口	”栽了!英集芯、亚辉龙各领400万罚单	,还有这些公司蹭热点被罚

  炒股就看金麒麟分析师研报,权威,专业 ,及时 ,全面,助您挖掘潜力主题机会!

  脑机接口概念持续火热,相关概念股一度受到市场热捧。然而就在同一日 ,两家公司却因涉及脑机接口领域的“蹭热点”式信息披露违规,双双收到监管罚单 。

蹭“脑机接口”栽了!英集芯	、亚辉龙各领400万罚单,还有这些公司蹭热点被罚

  英集芯(维权)在互动平台以“自问自答 ”方式高调宣称涉足脑机接口芯片领域 ,亚辉龙(维权)则在战略合作公告中模糊产品开发阶段、夸大订单情况。经中国证监会深圳监管局(简称“深圳证监局 ”)调查,二者均构成误导性陈述违法行为,两家公司各面临400万罚单 ,多名高管同时领责。

  今年以来,多家公司相继因信息披露涉嫌误导性陈述违法被立案调查或重罚,监管对“蹭热点”“炒概念”等行为的打击力度持续加码 。

  英集芯在互动平台“自问自答 ” ,亚辉龙帮合作伙伴“吹牛”

  3月17日晚间,英集芯发布公告称,公司因误导性陈述违法收到百万级罚单 。

  深圳证监局下发的《行政处罚事先告知书》显示 ,1月5日 ,英集芯人为策划以“自问自答”方式,在上海证券交易所e互动平台发布“公司在脑电信号采集等核心芯片方面的产品进展与后续规划 ”的提问,并于次日盘后回复称“公司通过早期投资布局 ,已涉足脑机接口芯片领域。公司推出的IPA1299是一款8通道、低噪声24位ADC芯片,专用于人体生物电信号的高精度测量,可适用于脑电信号采集等脑机接口相关场景。IPA1299芯片已量产出货 ,性能参数可媲美海外头部芯片产品” 。

  而深圳证监局指出,公司脑机接口产品的技术路径为非侵入式,与国外侵入式主导技术路径存在显著差异。且“IPA1299芯片”为英集芯与参股公司共同推出 ,目前处于市场培育期,尚未形成规模化销售及收入,与回复中所称的“公司推出的IPA1299 ”“已量产出货”描述不符。

  2月13日 ,英集芯涉嫌信息披露违法违规,被中国证监会立案调查 。深圳证监局经调查认为,英集芯在互动平台披露的相关信息不准确 、不完整 ,致使或者可能致使投资者作出错误判断。相关信息披露后 ,引起市场关注,公司股价明显偏离市场行情,并出现异常波动 ,构成误导性陈述违法行为。

  对此,深圳证监局拟对英集芯给予警告并处以400万元罚款;拟对英集芯董事 、首席执行官陈鑫,董事长、总经理黄洪伟 ,董事会秘书吴任超给予警告,并分别处以210万元、110万元和80万元罚款 。

  无独有偶,同一日 ,亚辉龙也因误导性陈述违法行为被罚。

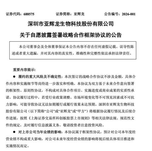
  深圳证监局指出,1月6日,亚辉龙与深圳脑机星链科技有限公司(简称“脑机星链”)签订《战略合作框架协议》 ,当日,公司发布披露信息未能准确 、完整地反映脑机星链实际技术路线及产品情况,未完整披露脑电采集分析仪、脑机接口助眠仪、脑机接口睡眠监测仪产品所处的实际开发阶段。

  且公司在次日针对上海证券交易所问询函的回复中 ,亚辉龙也未完整披露脑电采集分析仪 、脑机接口助眠仪、脑机接口睡眠监测仪产品所处的实际开发阶段 。同时 ,《问询回复公告》所涉非严肃医疗产品目前未有实际订单,仅有框架性合作协议,而亚辉龙在回复中称脑机星链“在非严肃医疗产品方向具备市场销售能力 ,目前已有订单 ”,未准确反映脑机星链非严肃医疗产品实际情况。

  深圳证监局认为,亚辉龙构成误导性陈述违法行为。最终 ,深圳证监局对亚辉龙责令改正,给予警告,并处以400万元罚款;对公司董事长胡鹍辉给予警告 ,并处以200万元罚款;对董事会秘书王鸣阳给予警告,并处以150万元罚款 。

  相关信息披露后,两家公司股价均出现波动 。1月7日开盘 ,亚辉龙股价一度冲高逾9%,随后迅速跳水;同日,英集芯同样开盘拉升 ,涨幅超过9% ,但此后快速回落,至收盘涨幅收窄至4.5%。

  误导性陈述成监管重点,信息披露合规管理聚焦实质违规行为

  信息披露的准确性 ,正成为监管层重点盯防区域。监管对“蹭热点”“炒概念”等行为的打击力度持续加码,今年以来,多家上市公司因涉嫌误导性陈述被立案调查或遭重罚 。

  其中 ,因公司重大合同公告涉嫌误导性陈述等,1月18日,容百科技(维权)被立案调查。 此后 ,公司及相关责任人合计被处以近千万元罚款。

  2月27日,双良节能(维权)因蹭“商业航天 ”热点,涉嫌信息披露误导性陈述等违法违规行为 ,被中国证监会立案调查 。2月12日,双良集团和双良节能公众号发文称,其先后获得3个海外订单 ,共计12台高效换热器设备 ,将用于SpaceX星舰发射基地扩建配套的燃料生产系统。双良集团当时声称,该系列订单不仅体现了国际市场对双良节能技术实力与交付体系的高度认可,也为中国高端制造进一步融入全球商业航天产业链注入强劲动力。消息一出 ,双良节能股价火速涨停 。但此后上交所认为,双良节能相关信息发布不准确、不完整,风险提示不充分 ,违反了相关规定。

  3月2日晚间,向日葵(维权)发布公告,公司及相关当事人当日收到中国证监会浙江监管局出具的《行政处罚事先告知书》 ,因2025年9月披露的重大资产重组预案中,对标的盈利模式存在误导性陈述,公司及时任核心高管合计拟被处罚510万元。

  根据《中华人民共和国证券法》 ,信息披露义务人报送的报告或者披露的信息有虚假记载 、误导性陈述或者重大遗漏的,责令改正,给予警告 ,并处以一百万元以上一千万元以下的罚款;对直接负责的主管人员和其他直接责任人员给予警告 ,并处以五十万元以上五百万元以下的罚款 。

  康达律师事务所高级合伙人王萌表示,此前已有因“蹭热点 ”式违规被处以重罚的案例。他指出,这类误导性陈述与常见的信披违规有所不同:常见的信息披露问题多表现为虚假记载、重大遗漏、延迟披露等 ,其中虽不乏故意行为,但也有相当一部分源于工作疏忽;而误导性陈述则基本属于披露主体的故意行为,往往带有操纵股价的目的 ,对市场危害较大,因此处罚也更为严厉。

  这一监管风向的变化并非无迹可循 。2026年全国两会期间,中国证监会主席吴清强调 ,依法严查严处蹭热点 、炒概念、搞操纵等侵害投资者利益的行为 。

  王萌认为,这一趋势反映出监管机构对信息披露合规的关注点不再仅停留在程序合规层面,而是更加聚焦于整治那些对证券市场产生实质不良影响的违规行为。

  新京报贝壳财经记者 丁爽

  编辑 岳彩周

  校对 吴兴发

本文来自作者[失言]投稿,不代表点新号立场,如若转载,请注明出处:https://www.dxalshfzz.com/cshi/202603-1346.html

(37)

文章推荐

  • *ST花王申请撤销退市风险警示及其他风险警示

    北京商报讯3月5日晚间,*ST花王(603007)披露公告称,公司已向上交所申请撤销对公司股票实施的退市风险警示及其他风险警示。*ST花王表示,上交所将根据实际情况决定是否撤销对公司股票实施的退市风险警示及其他风险警示。最终申请结果以上交所审核意见为准。(文章来源:北京商报)

    2026年03月05日
    56323
  • 富祥药业:孙公司未冉商盟(上海)食品科技有限公司已有多款产品上市销售,如未冉魔方椰肽水等

      每经AI快讯,有投资者在投资者互动平台提问:介绍一下公司蛋白质饮料业务?目前公司有多少款饮料?富祥药业(300497.SZ)3月9日在投资者互动平台表示,公司正在加快国内外市场布局,根据各地区各替代场景,深度开发和完善应用,为全球蛋白原料B端客户提供解决方案和服务;同时创新未冉蛋白新食品新应

    2026年03月09日
    55312
  • 各方势力暗流涌动(局势暗流涌动)

    本文目录一览:1、读《三国演义》随笔:射鹿2、《贞观之治》之庆功宴暗流3、打败“嘴强王者”周颠,撵走五散人,杨逍的教主之路依旧坎坷读《三国演义》随笔:射鹿1、曹操射鹿中的:天子因无力要求曹操代劳,曹操借天子弓箭一箭射中大鹿。这是曹操假天子名平定四方的隐喻,表明皇权在天子手里孱弱无

    2026年03月10日
    56313
  • 即便CPI降温也难降息?美国通胀指标罕见“脱钩”,强劲PCE数据或阻碍美联储宽松路径

      2026年初,美国不同的通胀指标显示出分歧。周三公布的CPI报告显示,剔除食品和能源价格的核心通胀率在1月和2月均较为温和——这令人惊喜,因为企业通常会在年初提价。然而,经济学家预计,美联储更青睐的另一项指标——核心PCE物价指数(将于周五公布)在1月和2月可能表现强劲。  PCE物价指数增速

    2026年03月12日
    46311
  • 成果展示视频模板(成果展示视频制作要点)

    本文目录一览:1、国家级教学成果奖申报视频制作注意事项2、喜报!棠湖小学(南区)获“劳动教育成果展示活动”一等奖3、唯美视频片头水墨中国风年中工作总结计划Ppt模板国家级教学成果奖申报视频制作注意事项制作国家级教学成果奖申报视频需聚焦内容规划,确保目标受众明确,内容与申报书一致,

    2026年03月18日
    48317
  • ATFX:瑞士央行利率决议 大概率维持零利率不变

    专题:ATFX外汇专栏投稿3月19日,ATFX:在八大主流货币当中,除美元外,瑞士法郎最具特殊性。瑞朗常被看作避险货币,国际避险情绪升温时,资金倾向于持有瑞朗或者黄金,尤其是风险源头在美国时。另一方面,瑞士中央银行极力避免瑞郎过度升值,因为升值的瑞郎会导致本就不高的通胀率雪上加霜。  ▲ATFX

    2026年03月19日
    36320
  • 今晚3d开奖号码开奖结果直播视频(3d开奖今晚开奖结果号是多少)

    本文目录一览:1、3d今晚中奖号几点开奖2、3d晚上几点开奖结果3、168飞艇开奖现场直播结果-168飞艇最强技巧3d今晚中奖号几点开奖该情况为21:15:30。3d开奖是每天的21时15分,全国统一开奖,开奖节目通过中央人民广播电台一套向全国直播。次日上午10:00重播。在开奖

    2026年03月21日
    32317
  • 贴秋膘是哪里的风俗(贴秋膘图片大全)

    本文目录一览:1、河南立秋风俗2、”立秋一起贴秋膘“,这是哪些地方的习俗呢?3、甘肃立秋的四大风俗4、甘肃立秋的四个风俗5、甘肃立秋的三个风俗6、重庆立秋有什么风俗河南立秋风俗河南立秋的风俗主要包括“啃秋”、“摸秋”、“贴秋膘”、“晒秋”以及登高远眺、称重验夏等

    2026年03月27日
    24305
  • 新货币战争在线阅读(新货币战争唐风)

    本文目录一览:1、宋鸿兵的《货币战争》好不好看,怎么看很多不好的评论,在线等,谢谢2、《货币战争_2》最新txt全集下载3、货币战争最新章节/全集txt免费下载4、货币战争.txt最新章节/全集txt免费下载宋鸿兵的《货币战争》好不好看,怎么看很多不好的评论,在线等,谢谢突

    2026年03月28日
    22304
  • 家电维修上门维修平台(家电维修app平台哪个好)

    本文目录一览:1、家电维修哪个平台好2、成都家电维修应该找哪个平台3、现在有哪些平台家电上门维修服务?家电维修哪个平台好家电售后较为厉害的三个平台是海尔智家服务、美的服务、格力售后服务,它们在服务覆盖范围、响应速度以及用户口碑等方面表现出色。海尔智家服务1)服务覆盖范围广,依靠海

    2026年03月28日
    22311
  • 线上拼团怎样开始裂变(拼团裂变小程序)

    本文目录一览:1、裂变营销的几大手段2、七人拼团模式:无限循环裂变的三个关键步骤3、拼团营销:如何让用户主动帮你裂变,让用户主动去帮你拓客4、二十九问:拼团小程序如何快速营销裂变?团购小程序制作—亿客超级小...裂变营销的几大手段1、裂变营销的几大核心手段如下:拼团裂变用

    2026年03月29日
    21316
  • 关于‌新质生产力‌的信息

    本文目录一览:1、陆军方队介绍2、河北省普通高校应用型转型重点建设专业3、...作为光伏行业领先企业,有哪些核心竞争优势?4、灵活用工平台在促进新质生产力方面什么作用?陆军方队介绍1、陆军方队是中国人民解放军陆军在重大阅兵仪式中组成的受阅徒步方队,是展现陆军建设成就与精神风

    2026年03月31日
    11303

发表回复

本站作者才能评论

评论列表(3条)

  • 失言的头像
    失言 2026年03月22日

    我是点新号的签约作者“失言”

  • 失言
    失言 2026年03月22日

    本文概览:登录新浪财经APP 搜索【信披】查看更多考评等级   炒股就看金麒麟分析师研报,权威,专业,及时,全面,助您挖掘潜力主题机会!   脑机接口概念持续火热,相关概念股一度受到市场...

  • 失言
    用户032212 2026年03月22日

    文章不错《蹭“脑机接口”栽了!英集芯、亚辉龙各领400万罚单,还有这些公司蹭热点被罚》内容很有帮助